您好,欢迎访问上海誉富企业顾问集团有限公司网站我们专注于上海公司注册、代理记账等一站式服务平台

当前位置: 网站首页 > 建筑资质 >
  • 高邮督促食品小作坊领取登记证 2018-05-07

    “谢谢你们多次上门指导!你们辛苦了!”日前,江苏省高邮市金祥酱菜厂厂长王金祥激动地从高邮市市场监管局副局长陈红兵手中接过7000元补贴金。...

  • 阜南某“年产值2.8亿”企业被查 2018-05-07

    日前,安徽省阜南县市场监管局接到群众举报,称某食品公司“信口开河瞎胡扯”,在其网页上宣称“总资产8千万,现员工500人,专业技术人员50人,年产值达2.8亿”,要求执法人员查...

  • 以绿色农业助力产业扶贫 构建大健康产业新格局 2018-05-07

    提到大健康产业,过去较多的目光聚焦在医疗、制药、保健等传统领域。随着2018年博鳌论坛的召开,以绿色农业构建大健康产业格局,同时兼顾产业扶贫、健康扶贫的新思路、新观点正...

  • 民事判决是否可以直接作为行政处罚依据 2018-05-07

    2016年5月27日,马某向江苏省张家港市市场监管局举报称,在A超市内购买的B品牌啤酒已经过期,要求监管部门查处经营者的违法行为,并提供了1份人民法院民事判决书。...

  • 为企业探路“你的名称你做主”! 2018-05-04

    2002年,赖丽英加入市场监管队伍,分配到原深圳市工商行政管理局(物价局)罗湖分局黄贝工商所个体窗口当受理员。多年的窗口经验让她感受到了“静”的力量,坚信只要静下心来,...

  • 浙江省市场主体突破600万户 2018-05-04

    记者3日从浙江省工商局获悉,一季度市场主体数据分析显示,截至3月底,全省共有各类市场主体607.6万户,比上年同期增加63.1万户,同比增长11.6%,环比增长1%。全省新登记市场主体2...

  • 天价茶叶好坏真假全凭专家一张嘴 2018-05-03

    “牛栏坑肉桂茶”2.9万元一斤、普洱老茶4万元一饼,甚至连一些名不见经传的小众茶叶也能卖到数万元一斤……近年来,茶叶市场上频现“天价”茶,以致专业茶友和普通消费者围绕“...

  • 老年消费群体维权问题的思考 2018-05-03

    对保健用品和保健食品夸张宣传。涉嫌不法经营者抓住老人注重身体健康的心理,利用各种手段引诱消费,据一位子女在国外的老年投诉者反映,一年之内,其在杨家坪商圈购买的保健...

  • 完善个人信息保护法律制度十分必要 2018-05-03

    在互联网应用和大数据技术快速发展的今天,个人信息的价值愈加显现,收集、处理、挖掘、利用、传输个人信息数据的现象日益频繁。信息在互联网和大数据时代已经成为与资本一样...

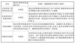
  • 从中欧法律视角看消费者个人信息权保护 2018-05-03

    2018年3月6日,广西壮族自治区工商局公布2017年广西消费维权十大案例,南宁恒创房地产经纪有限公司侵犯消费者个人信息权案居首位。法律明确规定,未经消费者同意向消费者进行电话...